全国统一学习专线 8:30-21:00
来源: 成都电子科技大学OSSD国际课程 编辑:佚名

OSSD项目简介
OSSD,英文全称Ontario Secondary School Diploma,是加拿大安大略省高中课程,是加拿大最系统的非应试化教育体系,曾被评为有“非应试”教育体系的盛名。也是全球公认的排名前四的教育体系,是进入世界大学的通用文凭。
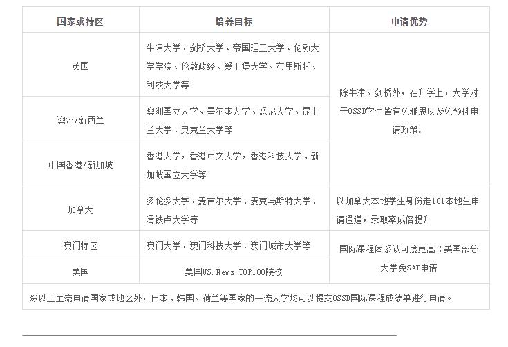
电子科技大学引进加拿大安大略省原版体系化教材,依托学校资源以OSSD课程为基础,为有意攻读海外本科名校的学生大学专业衔接课,全力助力学生完成课程后顺利升入美国、英国、加拿大、澳洲、中国香港、澳门、日本、韩国、荷兰等国家的世界大学。
覆盖面广:全球150+国家与地区,超万所大学均接受OSSD高中成绩申请。入学注册海外学籍:颁发全球统一的学分学历,获得加拿大安省教育厅授予本地生学籍编号,获得安省101本地学生专属大学申请通道;获得加拿大安省高中毕业证书。差异化教育:着重发展优势,让学生在擅长和有兴趣的领域更加优秀,出类拔萃。GPA易拿高分,杜绝“一考定终身”:每门课程通过15次(含平时作业70%+期末30%)进行成绩的评估,评估机会多,易拿高分,完美诠释用过程缔造结果。接受转学分,入读学制灵活:最长学制3年,最短1年。选择6门擅长科目作为大学申请课程项目宗旨:学生毕业率100%、世界名校录取率100%,世界前100学校录取率超过70%,世界前200名校录取率100%OSSD成绩受全球大学认可,且全球50+大学接受免雅思、免预科入读

OSSD课程优势
高阶思维能力培养
(Higher Order Thinking Skills Focus)
电子科技大学OSSD课程将培养学生的高阶思维能力作为差异化教育的核心,通过运用探究、发现和研究型学习模式,要求老师改变自我教学,学生改变学习习惯,设法让学生投入到分析、比较、对比、归纳、概括、问题求解、调研、实验和创造等系列学习活动中,并在现实世界的场景中应用交叉学科知识,以培养适应新型经济社会的创新型人才。

个性化学习路径以学生为中心,紧扣核心课程标准,通过学生、家长、老师多方合作实现化的学习效果。它建立在每个学生的优势,兴趣和价值观上,以个性化的课程选择和学习路径,赋予学生自主选择的权利,拥有自主学习和掌握未来的力量。
差异化的教学方法
(Differentiated Classroom Instruction)
强调尊重差异、提供选择、开发潜能、多元发展;培养学生的批判性思维,授课中有大量的小组活动,培养学生社交和共同协作能力。

超强的学术对接
(Specialized Academic Lessons)
OSSD开设的英语课程(ESLCO、DO、EO、ENG3U、ENG4U)、数学、物理、化学、商业领导力、经济学、数据管理、国际商务基础、财会导论等涵盖自然科学、人文课程科学、社会科学等多个课程模块,均是进入世界大学的预备课程,不仅让学生多方位探究学术方向以及未来职业方向,还填补了中国留学学术对接世界名校学术课程的空白。结合全英文授课,无缝对接世界名校,提高进入大学学术衔接能力。
多样化评估策略
(DiverseEvaluationStrategies)
过程性多样化评价是一种在课程实施的过程中对学生的学习进行评价的方式。采取目标与过程并重的价值取向,对学习效果,过程以及与学生密切相关的非智力因素进行全面评价。多样化评估差异化教育是一致性的体现,把教育目标、培养过程和评估结果高度统一,形成差异化教育的重要闭环,实现教育过程与教育结果的双优。

全方位的学生成长
(Holistic Approach To Student Success)
全面培养学生的学术科研能力,社会实践能力、创新能力、心理素质等方面的综合能力,引导学生成为自己人生的设计师,针对性地制定个人发展目标和成长计划,同时学生有机会前往不同的国家的全球联合学校,深度体验创新的学习与生活,培养全球化视野,成为未来拥有全球化视野的创变者和更优秀的自己。

课程设置
1、课程模块:
语言课程:ESL(ESLCO、DO、EO)、基础语法、词汇等
基础科学:数学、数据管理、计算机等
人文科学:语言文学、世界文学、英国文学、美国文学、创造性写作等
自然科学:物理、化学、生物等
社会科学:世界历史、世界地理、心理学等
综合素质培养:辩论、学科竞赛、文学赏析、公益活动及学术活动等
2、培养目标:
1)课程方向:
围绕学生未来职业规划以及学术兴趣,在国内最长3年最短1年的时间使学生在课程学习中文理商皆能全面发展,以达到海外大学需要的人才模型,同时未来升学时具备完全选择权,不管是商科、理工科、艺术方向皆能无缝对接。
2)结果目标:

部分师资介绍
项目导师:贾宇明,教授、硕士生导师
毕业于电子科技大学信息与通信工程学院香港大学访问学者,国家级羽毛球裁判先后讲授研究生课程《表面与界面物理》、《软件项目管理》,本科生课程《固体物理》、《模拟电路》、《薄厚膜混合集成电路》、《羽毛球运动》等。负责和参加过科研项目10余项,在国内外重要期刊和学术会议上发表论文40余篇,其中十余篇被三大检索收录。编写本科规划教材《固体物理》、《计算机基础》。获省部级优秀教材奖一项,获省部级科研成果奖两项,获省部级优秀教师奖两项。
物理教师:邹麟,博士、副教授
毕业于电子科技大学电子工程学院,现任信息与通信工程学院副教授曾由国家公派赴英国剑桥大学信号处理与通信实验室做联合培养博士长期从事几何代数理论、共形阵列信号处理等领域的研究相关研究成果在国际知名学术期刊IET SP,IET RSN,IET MAP等均以作者身份发表论文15篇。受邀担任IEEE AP , AES, IEEE AWPL等国际期刊审稿人,在国际会议上发表科研论文篇10余篇
商科教师:Ray J
本科、研究生毕业于澳洲格里菲斯大学经济学、会计学专业持有NATTI中英双向口译证书,英国Pearson教师资格证;雅思口语8.5,PTE口语满分。
自然科学教师:Jason
本科毕业于东华大学,10年丰富的国际课程体系授课经验;曾指导学生参加美国AMC,加拿大高斯数学竞赛取得优越成绩,并获得优秀指导老师称号。在执教生涯中,曾指导理科偏科的学生从物理10分,数学40分达到均分95+优秀成绩,让学生爱上数学,不再惧怕理科。
文科老师:Jaince
研究生毕业于美国波士顿大学教育学专业曾任美国波士顿查尔斯公立高中英语文学老师获得英国环球语言中心TESOL证书、波士顿语言中心大学课程证书、国内教师资格证书。
化学老师:ZOE
美国加州欧文大学犯罪心理学专业直博 国际课程教育经验6年+OSSD国际课程项目心理学顾问
班主任:Gloria
本科毕业于辽宁对外经贸学院 英语翻译专业6年班主任管理经验,曾任重庆市某中学英语教师,曾带领多届学生荣获重庆市渝北区英语比赛荣获金奖殊名。擅于学生沟通,及时发现问题、解决问题,是学生们的良师益友。
培养模式
1、学制多样:
1)针对初三毕业生:3+0,在电子科技大学学习3年;
2)针对高一转学生:2+0,在电子科技大学学习2年;
3)针对高二结束或者高考后学生:1+0,在电子科技大学学习1年。
2、入学注册海外学籍:
颁发全球统一的学分学历,获得加拿大安省教育厅授予本地生学籍编号,获得安省101本地学生专属大学申请通道;获得加拿大安省高中毕业证书。
3、课程体系、培养模式等同步加拿大安省高中学生:
成绩评估模式70%平时作业+30%期末成绩组成,每门学科15次平时作业计分,轻松拿高分,解放学生课外时间,给予学生充足时间进行学业以外的兴趣、爱好等提升。
报名须知
1、招生对象:
初三毕业,高一到高三年级在读生及高考毕业生、大学预科学生
2、报名要求:参加项目组统一入学测试
笔试科目:英语、数学
特别政策:(符合以下条件之一,免英语测试)
a) 托福成绩60分及以上;b) 雅思成绩5.5分及以上;C)高考英语130分及以上。
3、报名资料:
1、身份证或护照复印件
2、1寸近期正面免冠白底照片2张
3、完整的初/高中成绩单(具体详询项目招生办公室)
我们
:报名地址:
成都市建设北路二段四号电子科技大学沙河校区通信楼211室