全国统一学习专线 8:30-21:00
来源: 南京博颂莱爵学校 编辑:佚名

在南京博颂莱爵学校,从幼儿园到小学,英语就贯穿在孩子们的课堂与生活之中。
一年级的孩子除了每天两节的英语课,在幸福课、科学课、体育课……都会使用英语进行融合教学,这样的浸润式英文课程设置及环境营造,为孩子们提供了开垦英语能力的沃土。
在小学部,英语课又被称作莱爵英语。作为我们启悦课程中非常重磅的课程,它参考了英国国家英语课程标准,为母语是非英语的孩子学习英语精心打造,一年级莱爵英语的内容涵盖了:自然拼读、书写、阅读和主题英语四大板块。
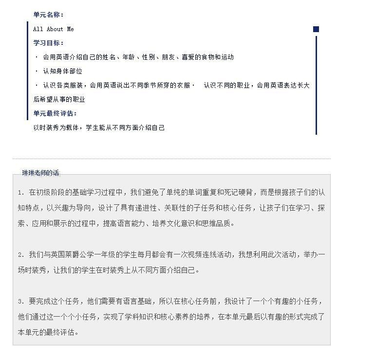
主题英语
主题英语是以六周为一个周期进行一个主题单元的学习。每个单元围绕一个大主题,用英语作为载体开展学习。主题内容涉猎人文、经济、地理、哲学、艺术等多重领域,将各个学科所学应用于项目之中,用来培养孩子用英语思考、用英语表达的综合能力。






















英语课程的学习,既是学生通过英语学习和实践活动,逐步掌握英语知识和技能,提高语言实际运用能力的过程,又是他们磨砺意志、陶冶情操、拓展视野、丰富生活经历、开发思维能力、发展个性和提高人文素养的过程。在本单元的学习中,老师一直在搭建脚手架,创设教学情境,激发孩子的兴趣和对探究事物的渴望,让孩子自发地参与到活动中,通过一系列子任务和核心任务,基本达成单元学习目标,孩子们的核心素养亦得到有效地锻炼、提升和展示。

